随着周年庆版本的盛大开启,备受玩家期待的「沉船大冒险第四期」再度扬帆起航!
本次更新不仅带来了全新羁绊与图腾调整,还对部分图腾效果进行了调整,为深海探险增添了更多策略深度与新鲜乐趣。无论是老玩家还是新冒险者,都能在这片神秘海域中找到全新的挑战与乐趣!
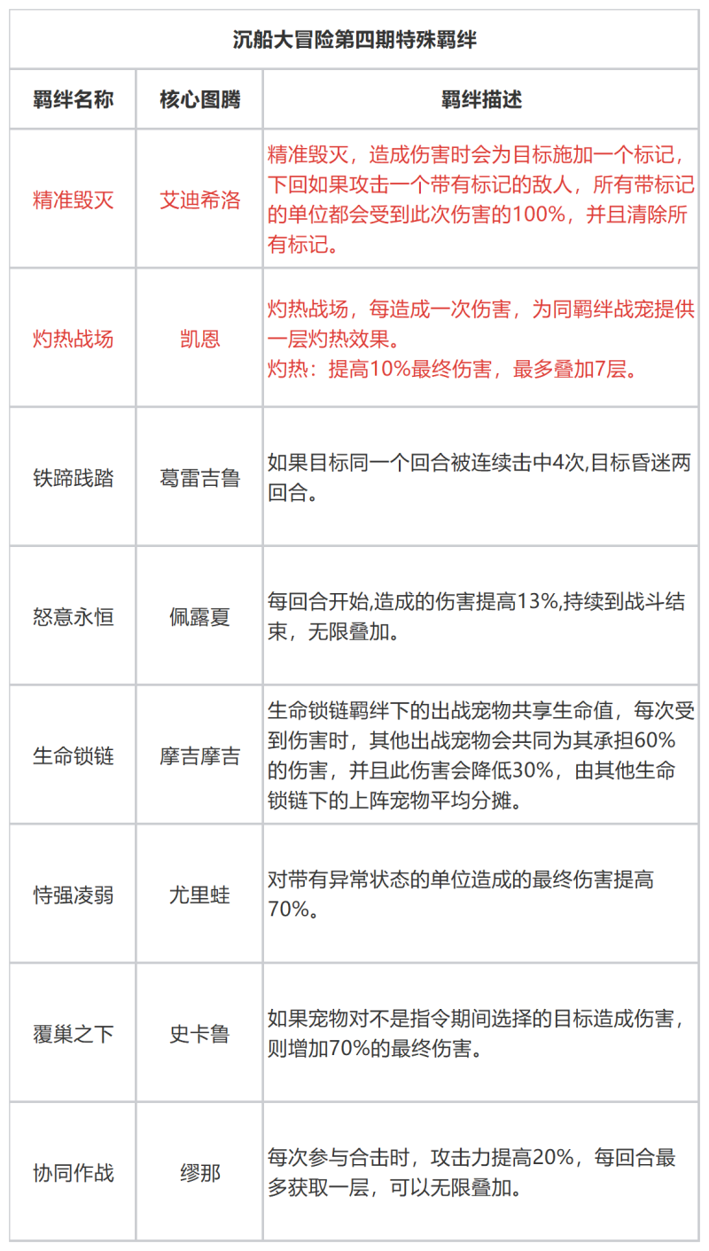
新羁绊登场,策略组合再升级!
本次更新引入了四大全新羁绊,每个羁绊都拥有独特的战斗风格,为玩家的阵容搭配提供更多可能性,其中【艾迪希洛 - 精准毁灭】和【凯恩 - 灼热战场】羁绊做了效果调整,极致突破、热浪侵袭战场!【葛雷吉鲁 - 铁蹄践踏】和【佩露夏 - 怒意永恒】整装待发,铁骑大军怒火爆发!

部分羁绊暂别舞台经典轮换保持新鲜感
为了保持游戏的长期可玩性,部分羁绊本期暂时下架,包括:帖拉所伊朵 - 愤怒连击;邦奇诺 - 暴虐无情;蒙奇 - 人多势众;鲁比 - 伤口引爆。
这些羁绊未来可能会以全新形态回归,而本期则让玩家专注于体验新机制的独特魅力!
图腾调整:费用与特效优化战斗更灵活
多拉凯(风):从3费上调至4费,并纳入疾速军团葛雷吉鲁(火):从4费上调至5费,并纳入铁蹄践踏。
此外,珍宠家族的图腾特效也将迎来新面貌:
艾迪希洛(珍宠家族)三星特效:【疾速攻击】天赋技能取消冷却时间,攻击系数增加40%。

凯恩(珍宠家族)三星特效:【MP攻击】变为【龙息】,110%的攻击力进行一次远程攻击,攻击的目标数等同于当前羁绊等级总和的一半(最少1个单位,羁绊等级总和一半向下取整)。

本次更新不仅带来了更丰富的羁绊组合,还通过图腾费用调整、特效优化等方式,让战斗策略更加多变。玩家需要重新思考阵容搭配,利用新羁绊的独特效果,在深海冒险中打出更精彩的战术配合!

川公网安备 51019002005287号